Kraklog
[KiCAD] Arduino UNO R3 빌드 #1 본문
사용프로그램 : KiCAD 7.0 (링크)
프로젝트 : Arduino UNO R3 빌드
0. 선정


아두이노도 출시한지 오랜기간이 지났기 때문에 많은 버전들이 나왔는데,
가장 마지막으로 본 종류가 파생상품으론 블루이노, 정품으로는 아두이노 메가였었는데
이번에 프로젝트를 진행하려고 찾아보니 아두이노 R4 미니마가 출시해 있었다.
(홈페이지 말로는 성능은 올렸고 가격은 내렸다고 한다.)
기존 R3와 약 8달러 정도 차이나고, 세부적인 스펙에서 차이가 보인다.
또한 정품 탭에서 REV3 SMD 타입도 볼 수 있었고, 여러가지 종합해본 결과 SMD 아두이노 R3 를 만들기로 하였다.

1. Create New Project

file - New Project 를 눌러 프로젝트명을 정해주고 생성해주었다.
PRJ_(이름)_상황 순으로 생성을 해주는 편이다.

Schematic 을 그려줘야 PCB 에디터로 동기화를 시켜줄 수 있기에 Schematic에서 작업을 해주었다.


Title과 코멘트를 작성해주는데 개인프로젝트이기때문에 두 가지 항목정도만 작성해주었다.

OrCad와 다르게 "A" 를 누르면 부품 심볼을 선택 할 수 있는 윈도우가 나온다.
기본적으로 라이브러리가 추가되어 있기 때문에 아두이노를 빌드하는 것이라면 어렵지 않게 대부분의 소자들을 가져올 수 있다. (물론 그려야하는 모델들이 필요하긴 하다.)
회로도는 https://content.arduino.cc/assets/UNOSMD_V3_sch.pdf



Schematic을 그리면서 도면중에

이 기호가 있었는데, 퓨즈 아니면 솔더링 점프라고 생각은 하고 있었다.
찾아보니 솔더링 점프가 맞았고, 다른 저항들은 0402(1005)를 할당했으나 이 솔더링 점프에는 더 작은 저항을 할당해서 배선하였다. (도면상엔 0R)
1-1.Symbol 그리기

Symbol Editor를 눌러준다.

File - New library

자신이 생성한 라이브러리를 우클릭, New Symbol을 눌러준다.


2.ERC 검사


검사 - ERC가 있다.
에러 내역을 정리해주면 Schematic 을 그리는건 어느정도 완료가 된다.
3.PCB 업데이트

F8를 누르면 PCB로 업데이트 된다.
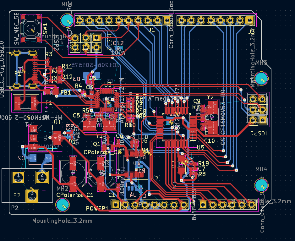
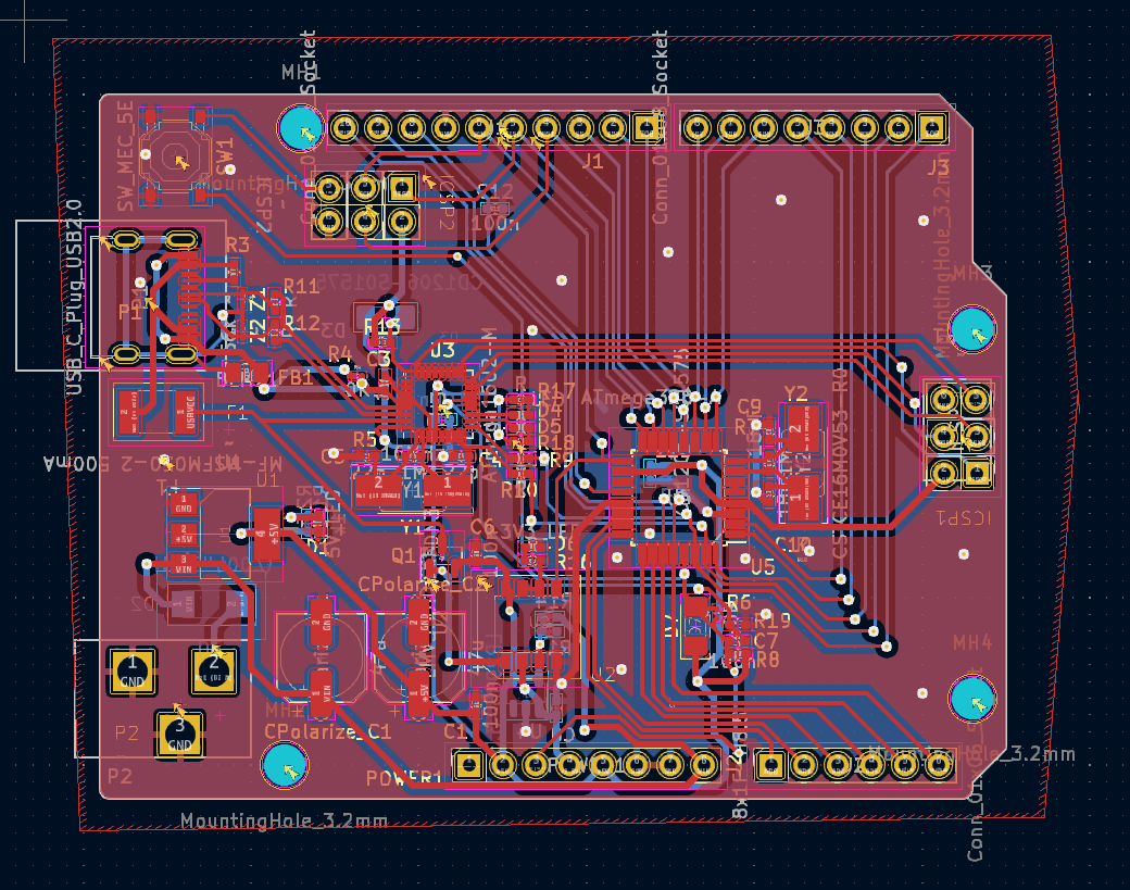
4.PCB 배치



PCB에 Schematic에서 그렸던 부품들을 배치하고, 선을 연결해주었다.
4-1.Foot Print 그리기































'Study > 개발(STM,RASP,ARDUINO)' 카테고리의 다른 글
| [KiCAD] Arduino UNO R3 빌드 Fin (1) | 2023.12.18 |
|---|---|
| [KiCAD] Arduino UNO R3 빌드 #2 (0) | 2023.11.10 |
| [STM32] 커스텀 키보드 만들기 #4 (0) | 2023.06.04 |
| [STM32]커스텀 키보드 만들기 #3 (0) | 2023.05.09 |
| [STM32] 커스텀 키보드 만들기 #2 (2) | 2023.05.09 |